・For Those Considering Obtaining Patent Rights
・Process for Obtaining Patent Rights
・Fee Information
For Those Considering Obtaining Patent Rights
Patent rights protect inventions (ideas) and do not require a completed product. Not only “products” but also “methods” and “processes for producing a product” can be protected. In some cases, even business models may fall within the scope of patentable subject matter—often surprising those who assume otherwise. In reality, the scope of patent protection is broader than most people imagine, and many common misunderstandings still exist.
We also frequently receive inquiries such as, “Our product is selling well, so we would like to obtain a patent.” However, patentability requires novelty. Even if the disclosure is made by the inventor themselves, publicly revealing the invention may destroy its novelty, making patent acquisition difficult in principle. While certain exceptions (the “grace period” for loss of novelty) do exist, it is generally crucial to file a patent application before any public disclosure.
Our firm welcomes consultations even at the idea stage or prototype stage. Before presenting or disclosing your idea, please feel free to contact us. We will work together to determine whether your idea can be protected by a patent.
If you are considering obtaining a patent, please refer to the information below.
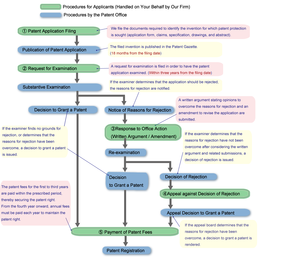
Process for Obtaining Patent Rights
Our firm will handle on your behalf all procedures required of applicants to obtain patent rights.
Fee Information
Our firm provides information on the costs associated with obtaining a patent as outlined below.
The official fees payable to the Japan Patent Office (JPO) are nationwide statutory fees set by law.
Our service fees and success-based fees vary depending on the nature and complexity of each case; therefore, we provide individual quotations upon request.
We strive to maintain clear and reasonable pricing so that our clients can feel confident in using our services.
If you have any concerns regarding costs, please feel free to contact us at any time.
| Procedures | Patent Office Fees / Stamp Duties (Non-taxable) | Our Service Fees (Including Tax) |
|---|---|---|
| 1. Patent Application Filing | ¥14,000 | Provided Upon Quotation |
| 2. Request for Examination | ¥138,000 + (¥4,000 × number of claims) | Provided Upon Quotation |
| 3. Response to Office Action (Argument and/or Amendment) | ー | Provided Upon Quotation |
| 4. Appeal Against Decision of Rejection* | ¥49,500 + (¥5,500 × number of claims) | Provided Upon Quotation |
| 5. Payment of Patent Fees (Years 1–3) | 3 years × { ¥4,300 + (¥300 × number of claims) } | Provided Upon Quotation |
* Required only when a decision of refusal has been issued and it becomes necessary to file an appeal against the decision of refusal.
Clear and Reliable Pricing
We carefully listen to each client’s concerns and provide a detailed estimate before you decide to proceed with any request.
We maintain a sincere and fair pricing policy with no excessive additional charges or unclear fees, valuing long-term relationships built on trust and transparency.
