For Those Considering Trademark Registration
・For Those Considering Trademark Registration
・Process for Trademark Registration
・Fee Information
Trademark rights protect trademarks and service marks used in the course of business.
In addition to word marks and device marks (logos), trademark protection also covers three-dimensional marks, motion marks, hologram marks, color-only marks, sound marks, and position marks.
A trademark right gives the owner the authority to request others not to use trademarks that are identical or similar to the registered trademark for identical or similar goods or services (the right to seek an injunction).
Conversely, if you do not obtain a trademark right for your own trademark or service mark, there is a risk that another party who has obtained a trademark right may require you to change the indication you are using.
It should be noted that, in such a case, the fact that you were using the mark before the other party obtained the trademark right will not necessarily protect you in principle.
Since changing a product name, service name, or company name can be a significant burden, we recommend obtaining trademark rights for the principal names used in your business as a precautionary measure.
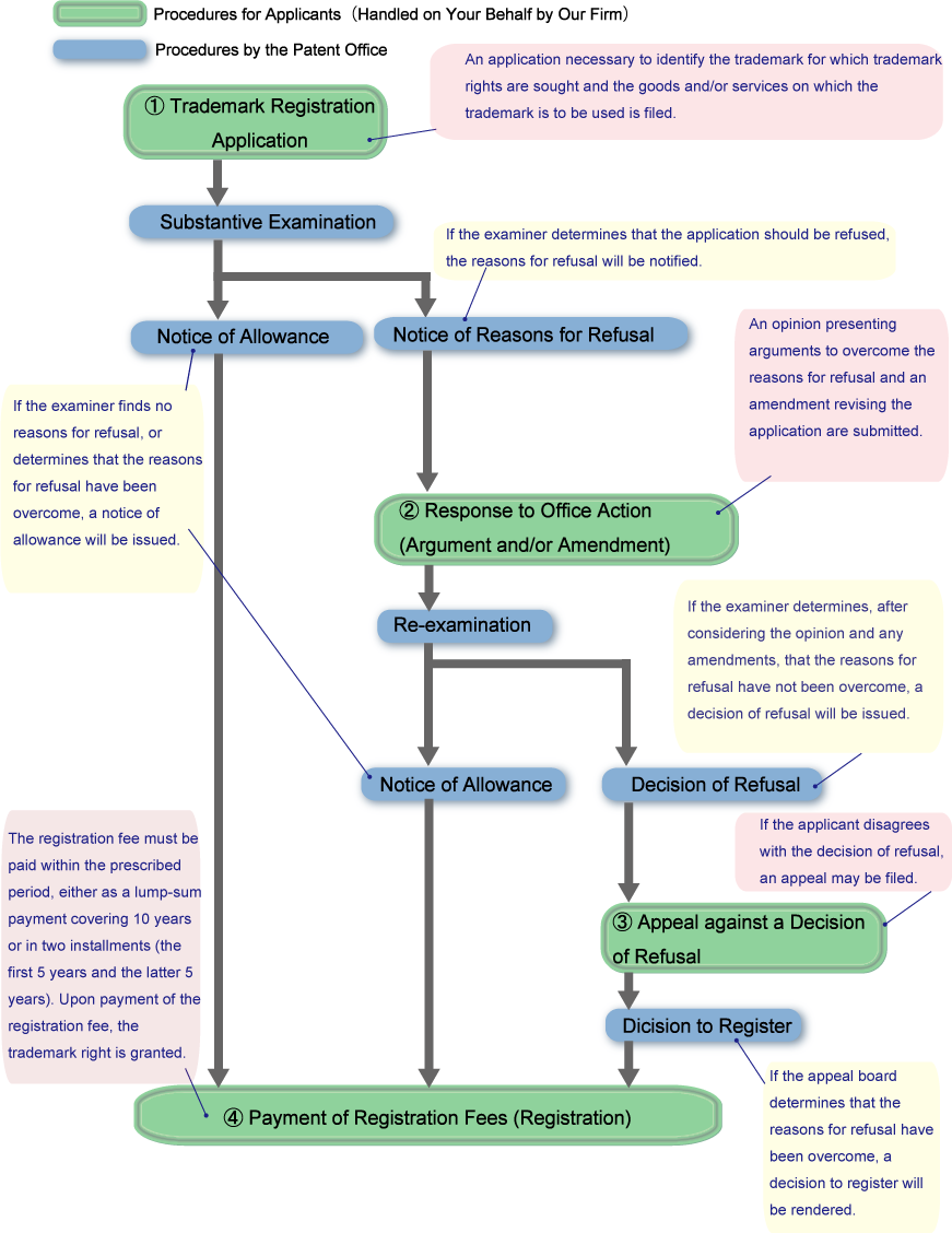
If you are considering obtaining trademark rights, please refer to the flowchart below.
Process for Trademark Registration
Our firm will handle on your behalf all procedures required of applicants for obtaining trademark rights.
