Skip to content
AZPAT国際特許商標事務所
HOME
About Us
Message from Our Firm
Staff
About Our Firm
Services
Patents
Utility Models in Japan
Trademarks
Designs
Access
Contact
English
English
日本語
AZPAT国際特許商標事務所
メニュー
HOME
About Us
Message from Our Firm
Staff
About Our Firm
Services
Patents
Utility Models in Japan
Trademarks
Designs
Access
Contact
English
English
日本語
Home
Services
Trademarks
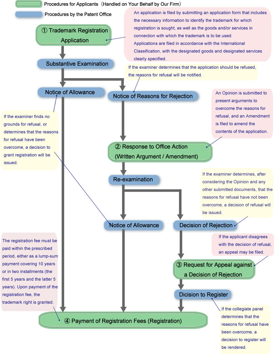
手続フロー_商標5_英語_20260129
手続フロー_商標5_英語_20260129
By
tomomi
/
2026年1月29日
Scroll to Top